bwin·必赢(中国)线路检测中心-官方网站
首页
企业介绍
企业概况
领导寄语
企业文化
荣誉资质
新闻中心
城建资讯
项目资讯
通知公告
业务领域
地产开发
代建事业
物业管理
租赁业务
投资者关系
基本信息
信息披露
企业党建
党的建设
廉政建设
党建风采
人力资源
人才战略
诚聘英才
招采信息
供应商招募
预公告
成交结果
联系我们
新闻中心
SCROLL MORE
城建资讯
项目资讯
通知公告
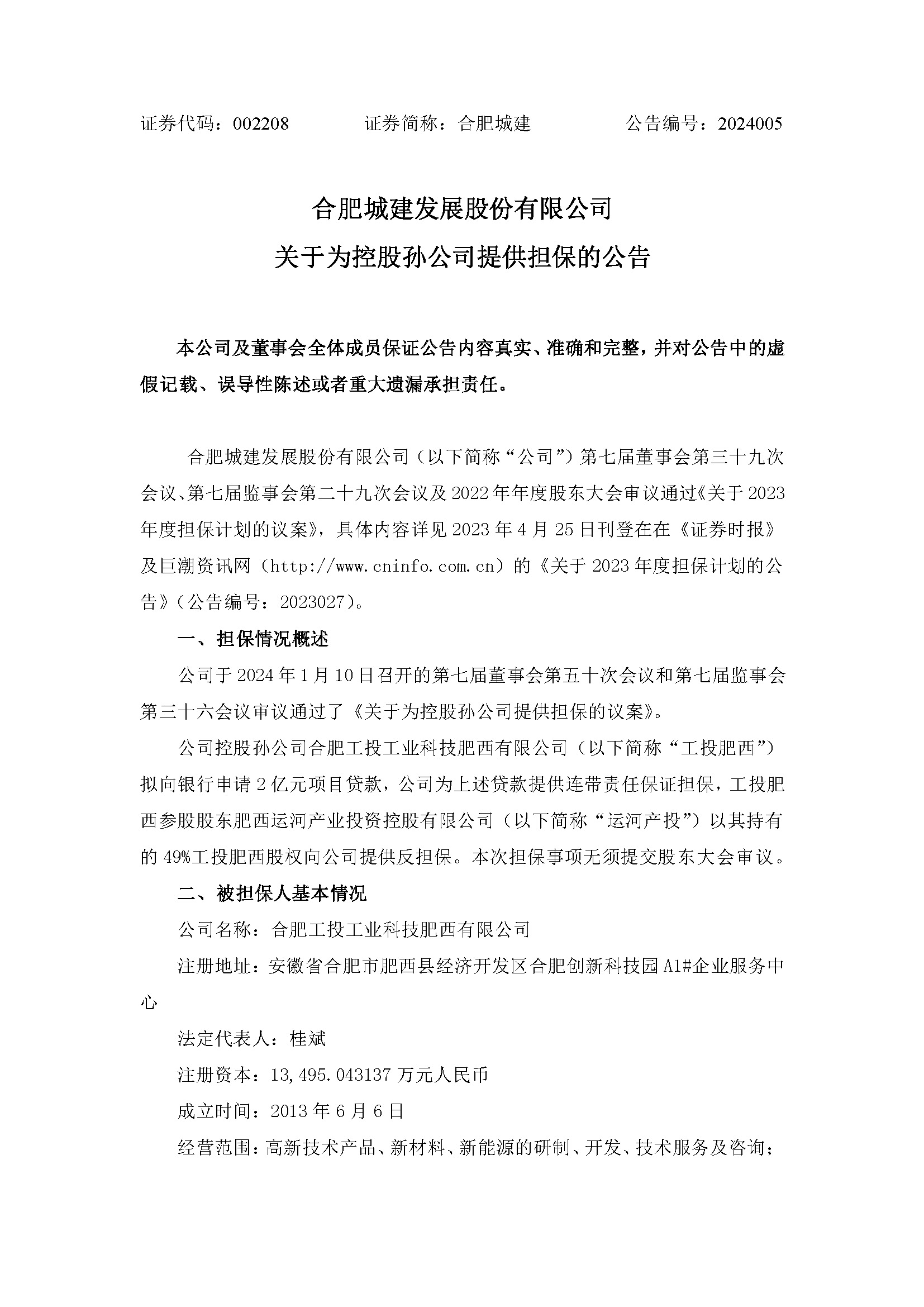
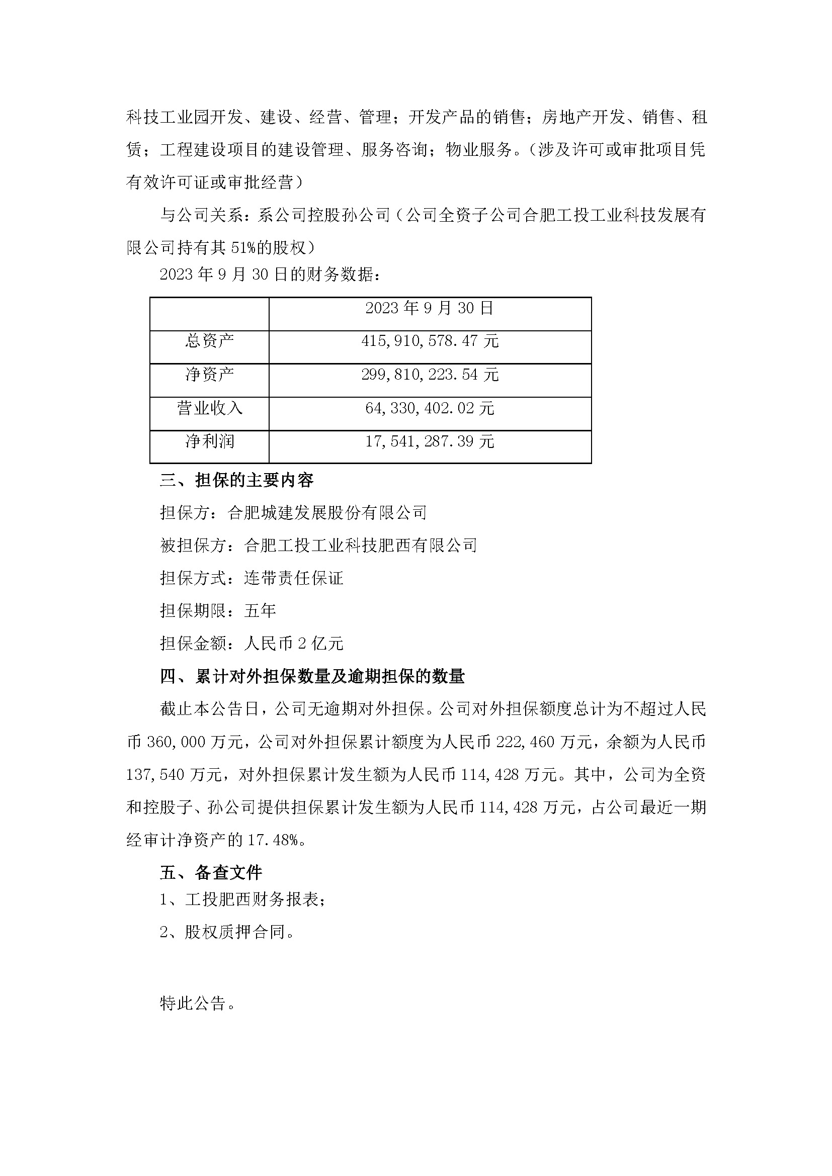
必赢bwin线路检测中心关于为控股孙公司提供担保的公告
时间:
2024-01-14 09:00
来源:
浏览量:
13982
上一篇:
必赢bwin线路检测中心关于召开2024年第一次临时股东大会的通知
2024-01-14
下一篇:
必赢bwin线路检测中心关于提名非独立董事候选人的公告
2024-01-14
返回